近日,ac米兰化学与化工学院靶向分子探针与药物化学生物学团队与中山大学合作,在纳米催化抗肿瘤方向取得新进展,相关成果发表在国际权威期刊《Angewandte Chemie International Edition》上。《Angewandte Chemie International Edition》是全球化学研究领域最具影响力的学术期刊之一,主要收录在化学、材料和能源等领域原创性的学术研究成果。ac米兰为论文第一单位,化学与化工学院青年教师杨刚刚博士、刘伟研究生和中山大学刘彬博士为共同第一作者,中山大学曹乾副教授和毛宗万教授为论文通讯作者。研究工作得到了国家自然科学基金等项目的支持。

(双锁保护纳米药物PtNP@Cu的组装及其在体内外作用机制示意图)

(双锁保护的纳米药物PtNP@Cu在体外级联催化氧化释放药物的表征)
铂类抗癌药物(如顺铂)因“脱靶效应”导致疗效受限,主要表现为药物利用率低、副作用显著及耐药性问题。现有研究虽通过靶向递送或增强活性氧(ROS)等策略改善效果,但仍难以避免细胞质中铂药物的过早释放及谷胱甘肽(GSH)介导的解毒。为解决这一难题,团队开发了一种双锁保护的铂(II)纳米药物PtNP@Cu,其通过级联催化-氧化还原反应实现顺铂(cDDP)的肿瘤特异性“核内原位激活”,并伴随癌细胞铁死亡诱导,从而显著提升化疗-免疫治疗效果。
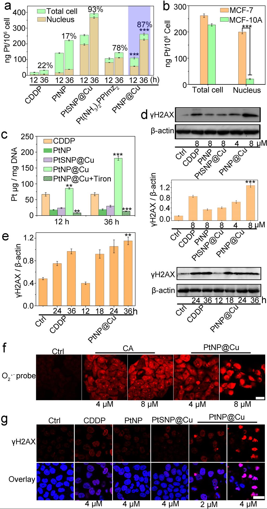
针对癌细胞内环境具有较高水平的GSH(10 mM)和H2O2(100 µM),本研究利用铜离子和GSH以及过氧化氢构建级联催化的体系,不仅可以降低癌细胞内高水平的GSH,并且产生羟基自由基来切割释放铂前药和进一步扩增细胞内活性氧的物质(肉桂醛),进一步通过肉桂醛产生的超氧根来氧化铂前药,达到释放铂药物进行化疗的作用。针对顺铂在细胞核内的占比较少(<20%),核利用率较低等原因,本研究制备了双锁控制释放,并且可以核靶向的铂前药,可以看到铂前药在细胞核内的占比远大于顺铂,并且发挥的和细胞内DNA交联量也大于顺铂,可以起到很好的诱导DNA损伤的效果。

(双锁保护的纳米药物PtNP@Cu在细胞内定位分布以及作用机制分析)

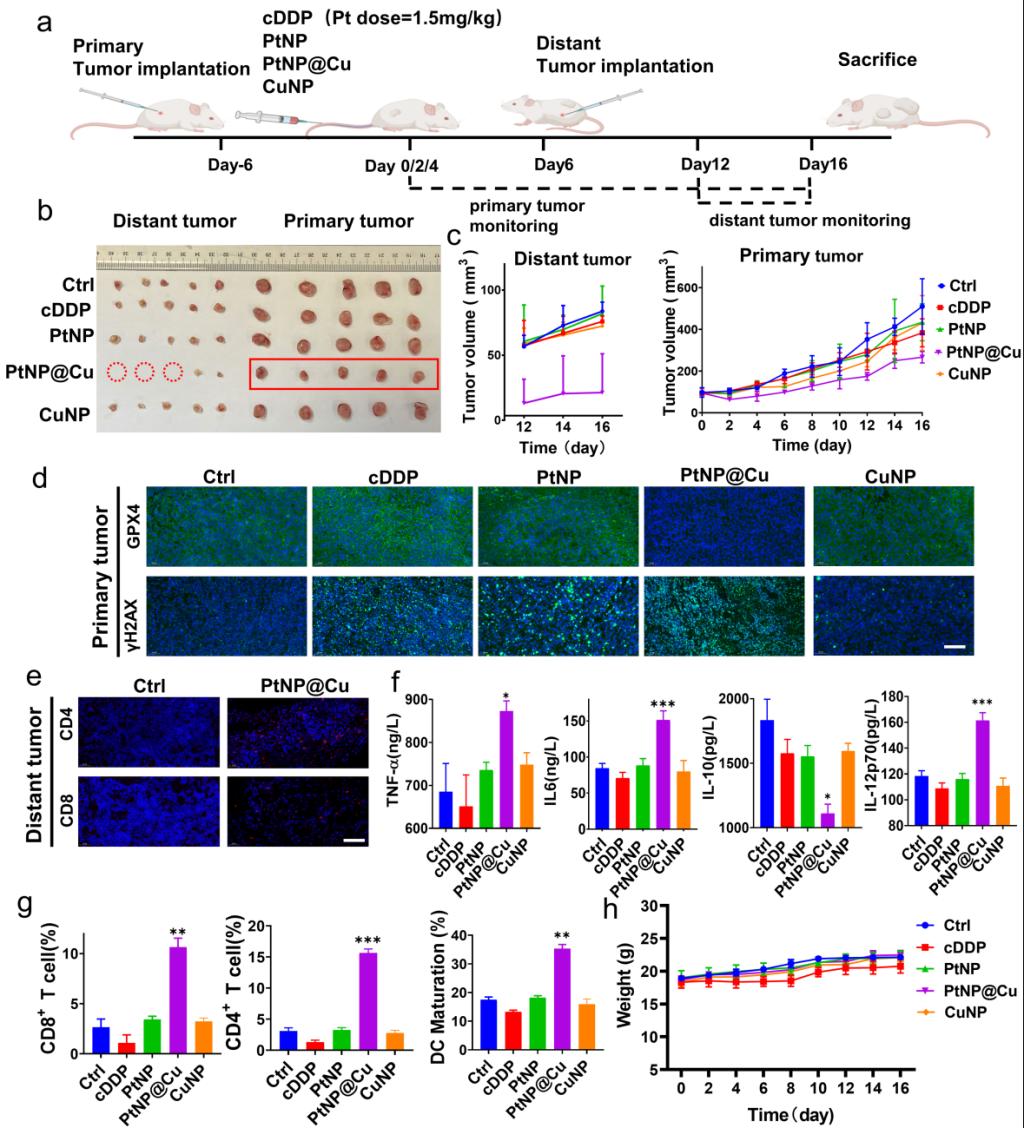
(双锁保护的纳米药物PtNP@Cu在体内的抗肿瘤治疗效果评估)
铂类药物的疗效常受限于低利用率、副作用及铂耐药性。本研究开发了一种双锁保护的Pt(II)纳米药物PtNP@Cu,其通过级联催化-氧化还原反应实现顺铂(cDDP)的解锁,从而在肿瘤细胞核内实现顺铂的原位激活并诱导铁死亡。该设计避免了活性Pt(II)物种在正常细胞或癌细胞胞质中的过早释放,确保Pt-DNA交联的肿瘤特异性最大化。同时,级联反应诱导的谷胱甘肽(GSH)耗竭与活性氧(ROS)生成导致癌细胞铁死亡,进一步减少GSH介导的顺铂解毒作用,克服铂耐药性并增强免疫原性,最终实现高效肿瘤特异性化疗及体内抗肿瘤免疫。此工作为全面解决铂类药物利用率低、副作用及耐药性问题提供了新策略,并为化学-免疫治疗提供了新思路。
论文链接:https://doi.org/10.1002/anie.202500996
(撰稿:杨刚刚 审核:韩新亚 张苒 王菁)