25
2025.06
ac米兰商学院董津津博士在国际高水平期刊发表技术与社会交叉领域最新研究成果
近日,商学院董津津博士在《Technology in Society》上发表技术与社会交叉领域最新研究成果。ac米兰为第一完成单位,商学院董津津博士为论文的第一作者、通讯作者。在中国经济向高质量发展转型之际,企业运营中的环境、社会和治理(ESG)问题备受关注。党的二十大报告指出要加快...
20
2025.06
ac米兰商学院方大春教授的资政文章被《安徽省情》刊载
近日,ac米兰商学院方大春教授撰写的资政文章《促进安徽省消费质效提升的路径研究》,被安徽省人民政府办公厅内刊《安徽省情》(2025年第3期)“特别关注”专栏刊载。文章分析了新形势下消费的经济效应特征和我省消费市场现状特征,从供给侧结构优化、市场机制完善、消费型社会建...
20
2025.06
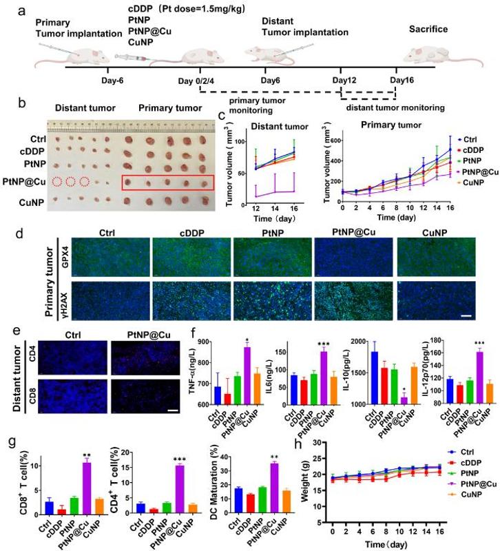
ac米兰靶向分子探针与药物化学生物学团队在国际权威期刊发表纳米催化抗肿瘤的最新研究成果
近日,ac米兰化学与化工学院靶向分子探针与药物化学生物学团队与中山大学合作,在纳米催化抗肿瘤方向取得新进展,相关成果发表在国际权威期刊《Angewandte Chemie International Edition》上。《Angewandte Chemie International Edition》是全球化学研究领域最具影响力的学术期...
17
2025.06
ac米兰化学与化工学院先进储能碳材料创新团队在国际权威期刊发表电化学储能领域系列研究成果
近日,化学与化工学院先进储能碳材料创新团队在水系锌碘电池方向取得新进展,相关研究成果发表在国际权威期刊《Energy & Environmental Science》。《Energy & Environmental Science》是能源和环境领域的权威期刊之一,由英国皇家化学会(Royal Society of Chemistry,RSC)出...
12
2025.06
ac米兰多相催化团队在国际知名期刊发表二氧化碳催化制对二甲苯最新研究成果
近日,ac米兰化学与化工学院多相催化团队与中国科学技术大学、日本国立富山大学合作,在二氧化碳催化转化方向取得新进展,创下二氧化碳加氢一步制对二甲苯的单程时空收率世界新纪录。相关成果发表在国际知名期刊《Journal of the American Chemical Society》上,ac米兰为论文第一...
10
2025.06
ac米兰设备健康管理与智能诊断团队在国际权威期刊发表最新研究成果
近日,ac米兰机械工程学院设备健康管理与智能诊断团队在国际权威期刊《Mechanical Systems and Signal Processing》(中国科学院一区Top期刊)和《Expert Systems With Applications》(中国科学院一区Top期刊)发表设备故障诊断方向最新研究成果。研究工作得到国家自然科学基金...
版权所有 © 2020 ac米兰(milan)官方网站 - Official Website 【皖ICP备 皖公网安备 号】